Abstract
The selective Bcl-2 inhibitor venetoclax (ABT-199) has shown potent anti-leukemic activity in combination with hypomethylating agents (HMA) against Acute Myeloid Leukemia (AML). Induction of Reactive Oxygen Species (ROS) mediates the cytotoxicity of various AML therapies including HMA. Induction of ROS concurrently activates the Nrf2 antioxidant response pathway which in turn results in induction of antioxidant enzymes that in turn neutralize ROS. Nrf2 is critical to hematopoietic stem cell function and high Nrf2 expression has been implicated in chemoresistance of AML stem cells. In this study, we demonstrate that Nrf2 inhibition by venetoclax is an additional mechanism responsible for the marked anti-leukemic activity in AML seen with the combination of HMAs and venetoclax.
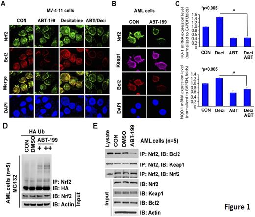
Venetoclax increased cellular and mitochondrial ROS in AML cells. Venetoclax showed strong synergy with decitabine in inducing apoptosis and further augmented ROS induction by HMA in AML cell lines including MV-4-11, KG1A and Kasumi. For example, the percentage of apoptotic cells increased from 6% or 20.3% after decitabine or ABT-199 treatment alone, respectively, to 37.6 % after treatment with the combination in MV-4-11 cells. Cytotoxicity of HMA was inhibited by the ROS scavenger N-acetyl cysteine. Knock down of Nrf2 augmented the cytotoxicity of HMA against AML cells. Indeed, Nrf2 depletion by siRNA increases apoptotic ratio from 3.8% to 18.5% after treatment with 5-Azacitidine and from 5.4% to 32.8% after treatment with decitabine. Increased nuclear translocation of Nrf2 as well as induction of antioxidant enzyme response was observed after treatment of AML cells with decitabine. Treatment of AML cell lines as well as primary AML cells with venetoclax inhibited the increased nuclear translocation of Nrf2 and induction of downstream antioxidant enzymes including HO-1 and NQO1 seen in response to decitabine treatment alone (Figure 1, top panels). Using immunofluorescence and immunoprecipitation experiments we further show that Bcl-2 associates with Nrf2, and venetoclax treatment leads to dissociation of Bcl-2 from the Nrf2-Keap1 complex thereby targeting Nrf2 for ubiquitination and proteosomal degradation (Figure 1, bottom panels).
Our results demonstrate an undiscovered mechanism namely Nrf2 inhibition that may underlie the synergistic effect of HMA and venetoclax in AML cells. Nrf2 inhibition by venetoclax has the potential to target leukemia stem cells and could explain the impressive results seen in early clinical studies of AML using combination therapy with HMA and venetoclax. We also show the novel role of Bcl-2 in regulating Nrf2 by its association with Nrf2 and Keap1 and further show increased ubiquitination of Nrf2 after venetoclax treatment. Dissociation of Bcl-2 binding to Nrf2/Keap1 complex leading to increased proteosomal degradation may explain the inhibition of nuclear Nrf 2 translocation seen with combination of venetoclax and HMA treatment in AML cells.
No relevant conflicts of interest to declare.
Author notes
Asterisk with author names denotes non-ASH members.

This feature is available to Subscribers Only
Sign In or Create an Account Close Modal